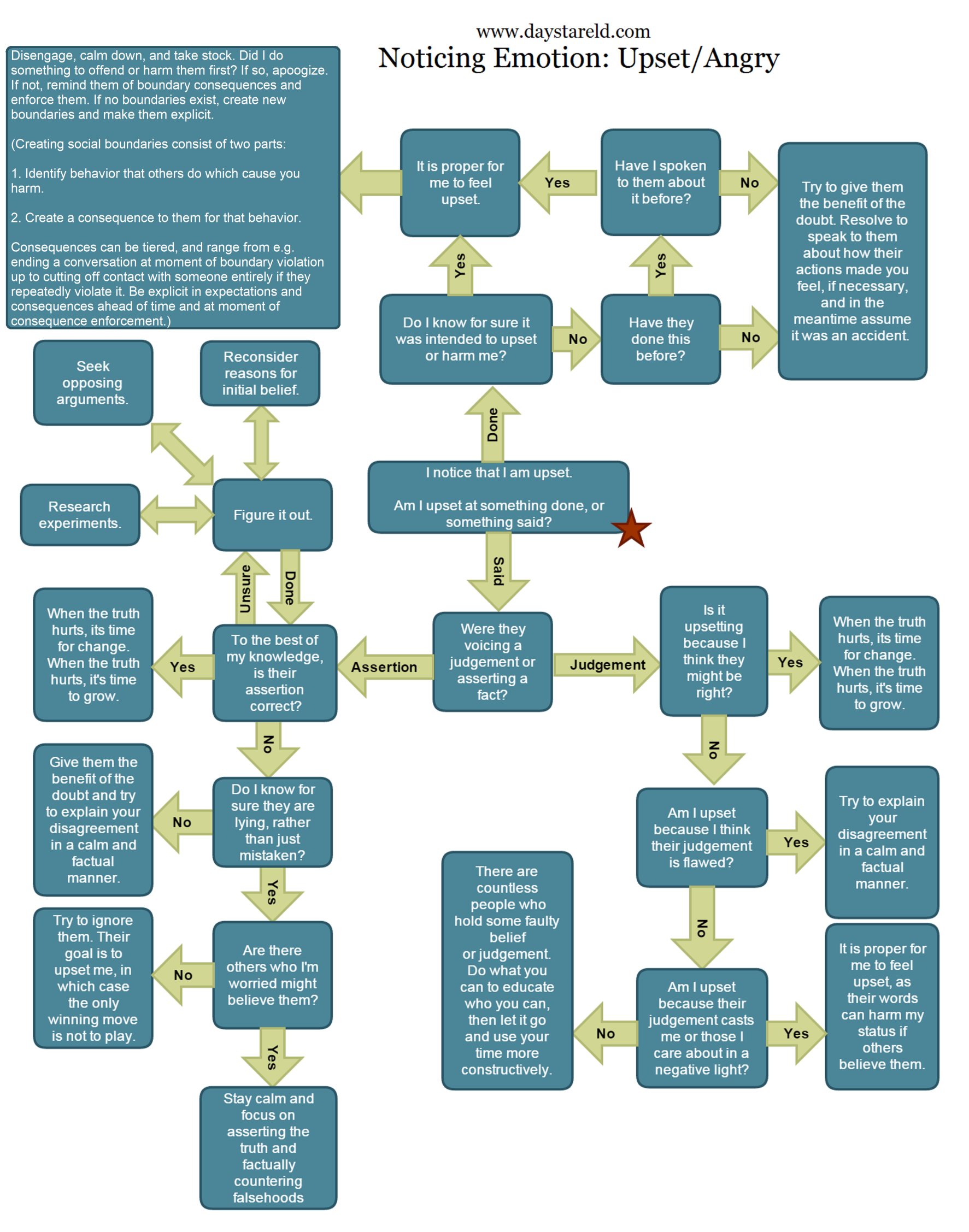
In Chapter 20 of The Origin of Species, Red uses a mental flowchart to identify why he's so upset at something Psychic Narud said to him. People have asked what it's from, so here is a rough draft of that flowchart in its entirety. I came up with it as a way to help clients improve awareness of what upsets them and work through why, and you're welcome to use it as you will. (You may need to "open image in new tab" to read it.)

Comments from Original Site
These are archived comments from the previous version of this site. New comments can be added below.
There's a step here that's implied and elided over -- for my money, the hardest part. In order to mentally articulate the thought, "I notice that I am upset," you must have a smidge of distance. Just enough to interrupt the stimulus/response cycle virtually every living creature operates from. Gaining that distance? SO HARD, the most difficult thing I've ever tried in my life.
To wit:
You have to believe it's possible. You have to believe making conscious choices is better than relying on conditioning and evo-bio firmware. You have to construct a subset of your consciousness and run it in parallel with your stream-of-consciousness (I once heard a poet call this "the shrieks of the lunatics in the asylum"). Then you have to monitor that subset, watch the watcher, to make sure it doesn't fade into the white-noise background of thought. AND THEN you have to conclude that yes, this is actually WORTH contributing these otherwise-idle cycles to constant self-monitoring.
These aren't ideas my parents or grandparents or friends or teachers or guidance-counselors shared during my formative years so I had to do all this stuff with my GROWN-UP BRAIN which I suspect makes it harder...?
So powerful, though. Having that tiny gap empowers one to choose a response, to override the default programming and make a conscious, virtually always BETTER, choice.
I never really believed this was possible, unless maybe you were a Zen monk or a Vulcan. After extensive work with CBT techniques and a lot of support, I can self-observe and even, somewhat consistently, make conscious choices. Absolutely worth the effort and also my preferred explanation for what Socrates meant when he said, "The unexamined life is not worth living."
(If you're mired in stimulus/response, are you really CONSCIOUS??)
Agreed with all of the above. Getting that smidgeon of distance is pretty much the only way to really start making "choices" in so far as we can actually make those at all, whereas if someone is not practiced at it they will likely run straight from upsetting stimulus to response in a heartbeat.